图:文宣组 文:文宣组
本网讯 昨日2015年7月27日下午3:00—5:00夏予·乡遇服务队文宣组在珠海市斗门镇开展了两会热点和财税知识的宣传。
昨日,2015年7月27日下午夏予·乡遇服务队文宣组在珠海市斗门镇进行了第一次外出宣传,宣传的内容是两会热点和财税知识。
 |
| 两会热点宣传海报 |
 |
| 财税知识宣传海报 |
两会热点宣传的主题是四进四信伴我行,全面启航中国梦。此次宣传将学习宣传贯彻习近平总书记系列重要讲话精神引向深入,引导当地民众进一步牢固树立对党的科学理论的信仰、坚定走中国特色社会主义道路实现中国梦的信念、增强对党和政府的信任、增进对以习近平同志为总书记的党中央的信赖。希望同学们能通过此次宣传,对两会精神,对“四进四信”的主要内容及核心思想有更深一步的了解,在中国特色社会主义道路上实现“中国梦”的过程中找准自己的定位,培养作为一名中国公民的自豪感。

|
| 两会热点传单正面 |
 |
| 两会热点传单背面 |
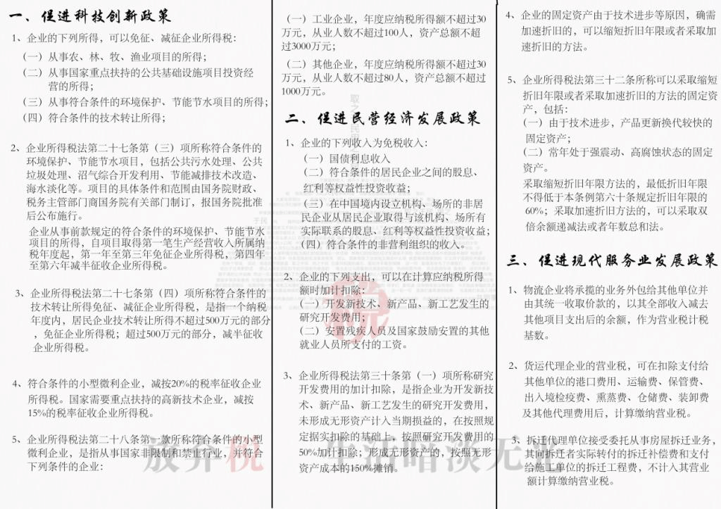
财税知识宣传的主题是滴税不漏,此次宣传运用自己所了解的知识,以通俗易懂的方式表达出来,使宣传效率最大化,锻炼自己的社会实践能力、语言组织能力、检验自己对财会知识的理解程度,同时帮助当地居民了解最新政策,普及税收知识,使个人、企业收入最大化。
 |
| 财税知识传单正面 |
 |
| 财税知识传单背面 |
文宣组的组员们通过派发传单,现场采访,海报张贴等方式向当地居民宣传了财税知识,“两会”热点等一系列时政要闻。从店铺老板,路上行人到下棋阿伯,每一个可以宣传的地方他们都不放过。当地居民也非常热情的接受着队员们的宣传。即使烈日当空,但是组员们宣传的热情并未衰减。一位坐在路边商贩接过传单后,认真阅读起来,突然抬起头对我们的组员说:“字太小了。”于是,耐心的组员便用粤语仔细地向商贩讲解传单上的内容,讲解完后,商贩阿姨热情地回以微笑,并向我们告别。
 |
| 向商贩派发传单 |
两个小时的外出宣传,组员们顶着热辣辣的太阳,穿街走巷,希望能将有用的小知识告诉更多的人。每一份传单,每一句话语,每一张海报都传递着组员们热情。
 |
| 向商贩讲解财税知识 |
 |
| 张贴海报 |
 |
| 老人阅读传单 |